因为对于AD转换器来说,测量负压是比较麻烦的事情,有能力测量负压的AD转换器也不常见,所有MCU自带的AD转换器都是单极性的AD转换器,所以必须将常见的测量电路改进一下,避免使用负电压。
但电子管工作时,栅极需要负的栅压,如何实现负的栅压。我的方法是阴极电位并不接地,而是接到一个可控电压源上,例如要实现负50V的栅压,那么设置程序使阴极电压发生器输出100V,栅极电压发生器输出50V,那么就等效与栅-阴电压为-50V了。要产生正的栅-阴电压也很方便。设置栅极电压发生器输出电压比阴极电压发生器高就行了。
用这种方法,所有的电压相对于地来说都是正的电压,也就方便了AD转换器进行测量。
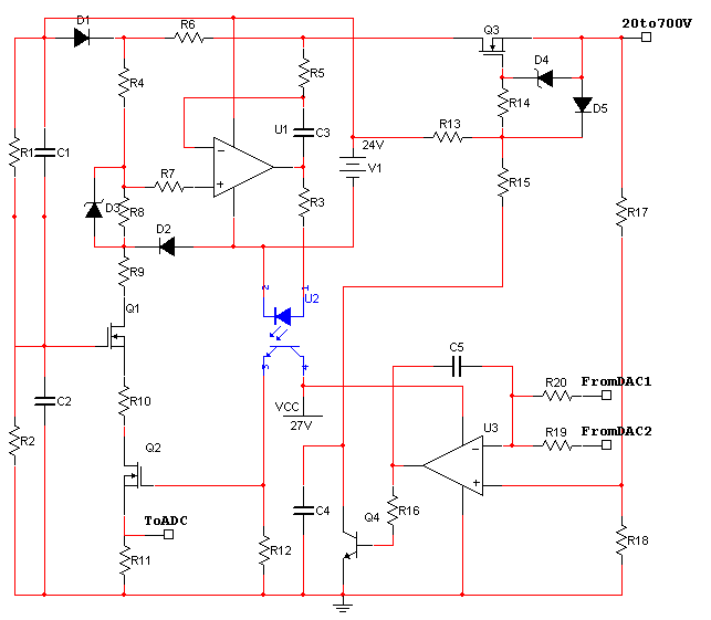
屏极电压发生器以及屏极电流测量。
因为屏极电流是浮动于地的,需要将这个电流信号转变成对地的电压才能进行AD转换测量,
上面电路左边U1和两个MOS管以及光电耦合器组成高端电流变换,将R6上的屏极电流信号变成R11上的电压信号。
右边是线性可控稳压电源,
被动阴极电压发生器
因为阴极肯定是流入电流的,所以其电压发生器设计成被动的形式,即靠外面流入的电流使其工作在稳压状态。
栅极电压发生器电路和屏极的线性可控稳压电源是一样的电路,所以电路就不贴了。
对于正偏压的电子管来说,此时是有栅流的,工作时栅流的大小有时候也是一个有用数据,但栅极电流和屏极电流一样也是悬浮的,也可以设计成想屏极电流高端转换电路形式。但这里我没用这种方式,而是采用测量阴极电流,通过阴极电流减去屏极电流就是栅极电流了。
阴极电流的测量见上面的阴极电压发生器电路,MOS管源极电阻上的电压即阴极电流,并且此电流刚好也是对地信号,用AD直接测量即可,这样就简化了电路设计。
电源模块
提供400/800电子滤波后的电压给屏极电压发生器供电
150V给栅极电压发生器供电
27V稳压给控制电路
24V浮动电压给高端电流变换电路供电。
还有一个24V 3A浮动电源准备作为灯丝电压发生器(此电压发生器因为是悬浮于地的,所以只能手调,不能程控的了)

控制板为上述总共4个电压发生器,分别为

一、20~700V屏1极电压发生器及电流测量
二、20~700V屏2极电压发生器及电流测量,此电压发生器既可以作为驱动帘栅极来使用,并也可以测出帘栅极电流;或者作为测量双三极管来用,这两个屏极电压发生器分别接两个三极管的屏极,用同一个栅极信号驱动,直接比较两个栅极管的匹配程度。
三、栅极电压发生器,输出10~120V的电压
四、10~120V被动阴极电压发生器以及阴极电流测量
由于可以设置阴极和栅极的相对电压高低,等效于可以产生-110V到正110V的栅-阴电压,足够可以驱动绝大部分左右特性的电子管了。
程序设计上采用通用测量形式,提供4种测量模式,分别是屏1可变、屏2可变、栅压可变、阴极电压可变这4中测量模式,
例如你要测量输出曲线,那么根据原理是栅-阴电压不变,只改变屏极电压,所欲选择屏1可变(或者屏2可变模式),设置好相应的栅极电压和阴极电压,设置"屏1电压"的扫描范围和步长,设置“屏1电压-阴极电压"作为作为X轴,屏1极电流作为Y轴,这样就可以显示出一条输出曲线出来,然后再改一下栅极电压,以便产生另一个栅-阴电压,以便产生另一条输出曲线。
多条曲线组合起来就是一簇输出曲线了。
手头只有大8脚插座,所以只测了6N13的特性。

6N13输出曲线
为了产生负90V的栅-阴负压,所以条件要设置为阴极电压=100V,栅极电压从10V到95V,这样就产生出-90V~-5V的栅-阴电压。
下面是用内置栅极电压发生器测量的6N13输出特征曲线,栅-阴电压从-5~-95V,步幅为5V,如下图
6N13输入曲线
测量条件也是设置阴极电压为100V,栅极电压为10~90V,步长2V,即相当于栅-阴电压范围-90~-10V。
设置屏极电压分别为275V、250V、225、200、175、150、125V,即相当于屏-阴电压为175、150、125、100、75、50、25V下的静态输入曲线。如下图
管子内两只三极管的输出曲线匹配程度
又测了另一边的三极管输出曲线,如图,可以看出虽然是双三极管,但匹配程度还是很差的。
