 
			对于一个收音机来说,我是很少使用交流电供电的,据说会有比较大的干扰影响到接受效果。刚好可以把里面的变压器拿掉腾出空间来放置新家进去的功放电路。
简述:
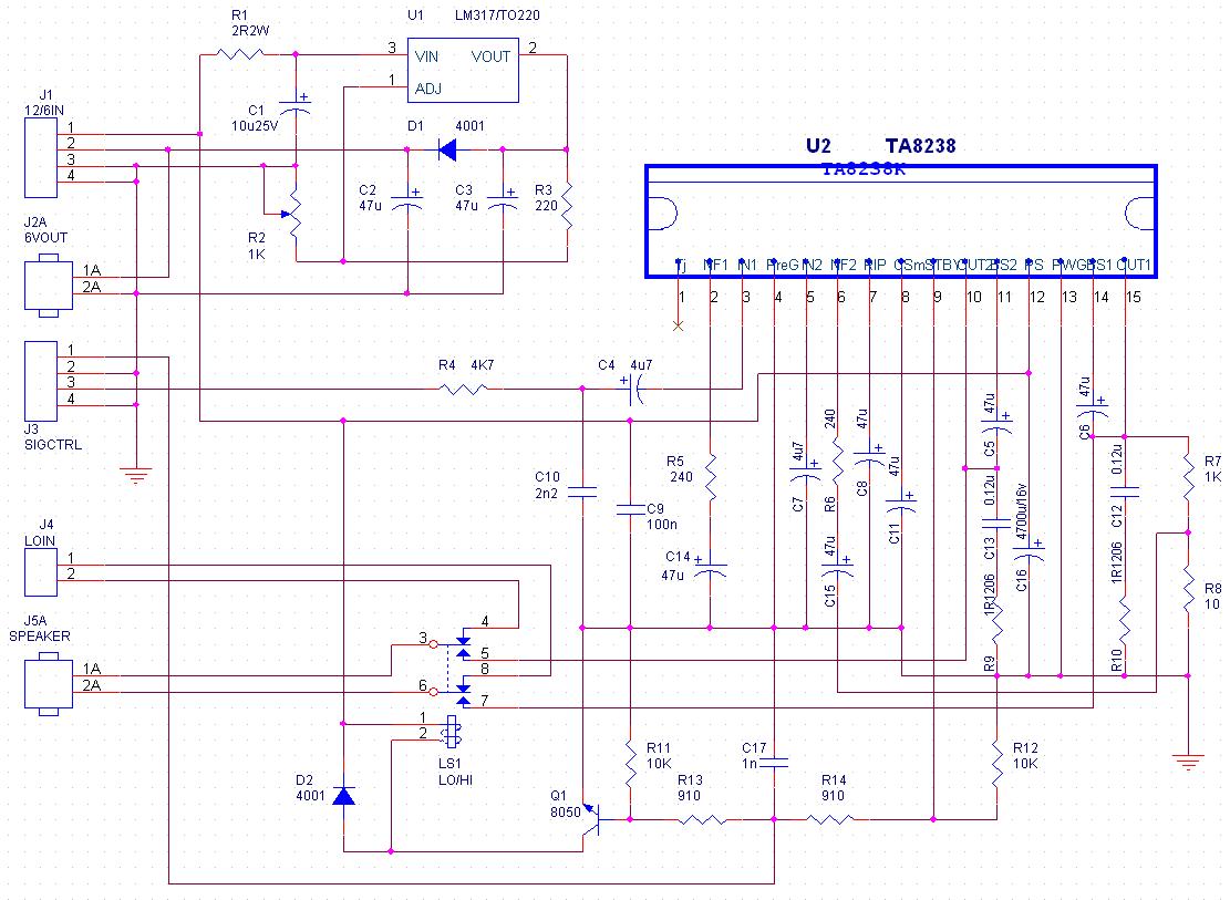
开机后,当有外接12V的电源输入时,机内电池自动从输入插头端断开,板上的继电器自动将机内的喇叭切换到以TA8238K为核心的大功率功放输出端,电路将两声道输出接成BTL输出电路,根据器件的spec.上的描述,每声道可以在4欧姆的负载上输出6.5瓦的功率,那么接成BTL电路时可以在8欧姆的负载上应该可以获得13瓦的输出,呵呵,由于输出功率大,所以将增益也设置得比TDA2822稍微大一些(46dB)。同时12伏的电源通过LM317向主机提供6伏的稳压电源。原理图如下,电路很简单不再详述了:
双功放电路
连接线的功能描述J1 来自电池和外接电源的输入端。Pin1来自外接12伏电源输入;Pin2 来自电池的6伏供电;Pin3,4 地线。
J2A 输出到主机芯的6伏供电。
J3 来自主机芯的控制信号和音频输入信号。Pin1 来自主机功放板的6V供电电源,用来控制本功放的使能和切换继电器;Pin2,4 地线;Pin3 来自主机功放板的音频信号输入,接自音量控制电位器的左右两个通道通过两只电阻混合。
J4 来自主机功放板的TDA2822两路输出。
J5 经过继电器切换后的输出,接至机内喇叭。
功放芯片说能达到的指标
典型应用电路
半成品欣赏:效果图
上看
下看
终于做好了,可以装进机机了
俺曾经也是处女
主要就是从这个后盖上下手
拆了,不要了!
整流板原理图,还带用场效应管J245自动电源转换的,不错嘛!
全裸图,不黄不要钱!
新老兵合影,此系反面
正面,新喇叭显然要酷毙多了!
后盖掏空,准备装新功放系统了
安装过程就不多啰嗦了,装好后来个图图就行乐
俺有好多好多的充电电池,给新的功放电路用的
电池+电池盒+连接头子
保证焊接质量,加套套确保安全
用碱性电池电压高些,但有些心疼,静态电流超过100毫安涅
新喇叭正式上岗,合影。接线比较凌乱,整理好再用扎带扣紧就像样了
新喇叭,新风貌
做好的电池连接线
原机电源线的窝里刚好可以放进去,呵呵,不错
装好了,开机,还好,能响能唱
用2000OK的天线配合正好,天仙配
可怜的小东西,上班不到一个星期就被裁员下岗了
机机还是那个机机,只是……
这个机器其实是挺不错的!
谢谢欣赏!
