根德S700漏电修理记
S700到手后非常喜欢,由于这几天S800也到了,检查后没有用就放起来了,昨晚半夜想偷听敌台,拿出S700却发现4颗新电池没怎么用就没电了,经检查,电池供电时关机电流28MA,应该是有故障。
上网查江湖大佬有贴说过,机器待机电流应该是0.6MA,看来要动手了。
杀鸡破膛。检查待机电流为28MA。
拆掉无线接收板,电流减少到4.8MA
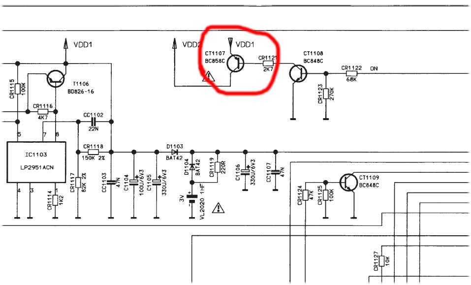
检查待机控制电路输出,结果发现2个开关管漏电

别的东西没有,开关管俺还有几千个,马上换上,哈哈`~~~OK了
收拾工作台,留影
没想到封存的10几年的东西今天还能发挥作用,好几次想把他们扔掉,因为想留个记忆才没丢掉,还有好多片状电阻、电容都扔了。
S500跑去大佬家做客,估计有好吃好喝不肯回来,剩下其他三兄妹陪俺也满足了。
文章目录