广播发烧网欢迎您!
请登录
免费注册
网站首页
玩机交流
收音机
交流
评测
故事
机型研究
电路及维修
相关附件
电波动态
动态
BCL
QSL
数码时代
网络收音机
智能收音机
收音机APP
关于本站
关于本站
免责声明
联系我们
机型研究
一个专门探讨收音机、无线电资源的广播发烧友网站 —— www.5BCL.com
首页
机型研究
电路及维修
机型研究
电路及维修
相关附件
电路及维修
FM无线话筒
作者:
蒸汽机车
日期:
2008-05-09
人气:
2198
来源:
广播论坛
添加:
5BCL.com
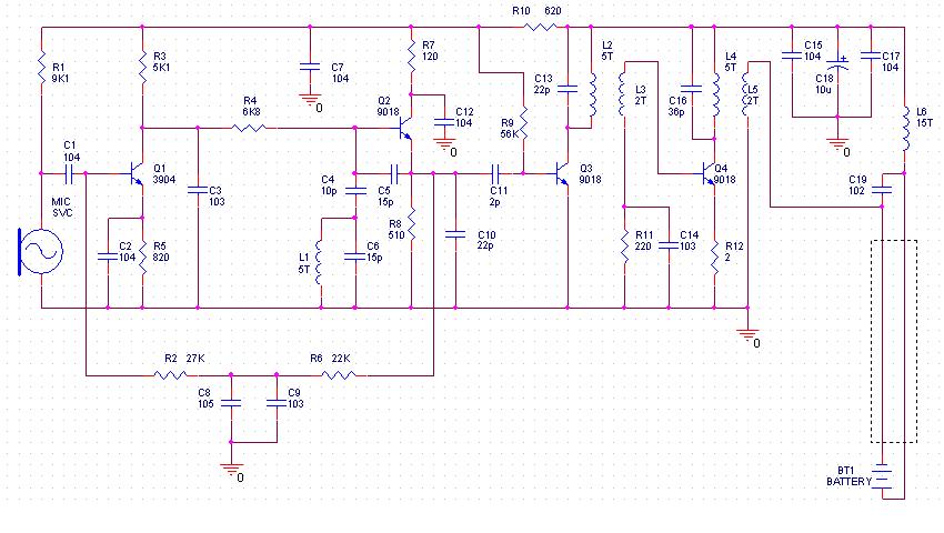
先看看电路原理图:
画个小小的PCB板子,截屏图:
装好元器件后正反两方面的照片:
戴上6节五号电池工作了,电池连接线就是发射天线:经初步把玩后确认有效作用距离至少有200米(不拉收音机的天线)以上,呵呵
发现现在的调频电台太多了,要找到个空闲的频点可不容易。这种过时的玩意再也没有以前那么好玩了,呵呵
有喜欢的朋友见面可获小小PCB板,我一共做了10个PCB板子,现在手头还有8个空板
0
赞
0
踩
付款方式
×
支付:0.00元
广播发烧网 © 2007-2026 www.5bcl.com, All Rights Reserved.
苏ICP备06057363号
网站地图
在线留言
返回顶部