半导体是怎样控制电路里的电流的?
半导体控制电流,核心靠改变导电能力,本质是控制载流子(电子/空穴)的数量和移动,主要有三种方式:
1. 掺杂控制:决定“天生”导电能力,半导体(硅、锗)本身导电很弱,通过掺杂微量杂质,改变载流子浓度:
N型:掺磷/砷 → 多出自由电子
P型:掺硼/镓 → 多出空穴
掺杂浓度越高,载流子越多,电流就越大。
这是静态、固定的控制,用来做电阻、导线、基础器件。
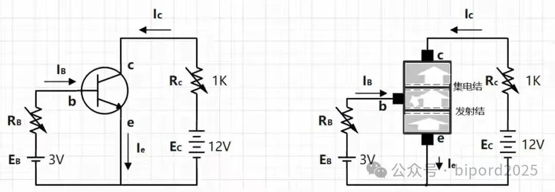
2. PN结:用电压控制“开关”和整流
P和N半导体结合形成PN结,有单向导电性:
正向偏置(P正、N负)
势垒降低 → 载流子大量通过 → 导通,电流大
反向偏置(P负、N正)
势垒升高 → 载流子无法通过 → 截止,电流极小,通过加正向电压大小,可以控制通过的电流大小(二极管伏安特性)。

3. 场效应控制:最常用、最精确(晶体管核心)
以MOSFET(场效应管)为例:
在半导体上方加一层绝缘栅极,通过栅极电压形成电场:
电场强 → 吸引更多载流子形成导电沟道 → 电流大
电场弱 → 沟道变窄 → 电流小
电压不够 → 沟道消失 → 电流几乎为0
这就是电压控制电流,也是CPU、芯片、放大电路的基础。
简单总结
半导体控制电流,就是三句话:
1. 掺杂:定基础导电能力
2. PN结电压:控制导通/截止、整流
3. 栅极电场:精确调节载流子数量 → 精细控制电流大小。
文章目录