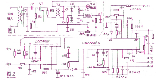
自《北京电子报》刊登了日产FM高频头的邮购消息后,业余自制高性能FM接收机成为现实际上。笔者购得ALPS和MITSUMI品牌的调频高频头,先用ALPS制作了一块收音板,后经不断改进,采用结构及性能更高一级的MITSUMI高频头又制作了一款调谐器。之所以称之为调谐器,因其具有如下特点:将原ALPS高频头改装成带调谐式天线放大器,配合MITSUMI高频头进行电台调谐;中放和解调电路做成全屏蔽组件,音频输出采用OP275缓冲及高保真预放,对称电源供电,取消耦合电容;各级电路独立供电,30V主调谐电压采用二级稳压,杜绝频率漂移花接木,并参考名机设计了先进的静电路;将调谐器设计成接插件独立板安装在普及型功放机箱内,使之成为整体。经使用基本达到设计目的。因功放机箱内磁场环境复杂,调谐板上的弱信号部分及天线传输必须采取严格的屏蔽措施。MITSUMI高频头已具备这样的条件,而中放解调部分采用组件形式单独制作小板并安装在废弃的彩电高频头内。现在许多旧式彩电因加收增补频道更换了增补高频头,替换下来的旧高频头内腔空间较大,十分适合业余制作线路板的安装,将旧高频头内原电路板捣碎清除并将隔离腔一并拆除,,保留原引脚,将中放解调电路制成与高频头内腔一样大小的线索路板嵌入安装。然后再制作一块主板,将MITSUMI高频头、中放解调组件插入安装,主板上除设计插入件相应的联结电路外,还设计有调谐电压形式、静噪、音频预入和电源等附属电路。主板的大小形状应结合各种功放内部的结构情况,以相互影响较小、方便安装、安全实用为主。 ALPS高频头并未遭冷落,因其内部高放场效应管的优异指标,将其改装成可调谐式天线放大器,改造后的电路见图1,将C8后原电路拆除,在焊盘上搭接新增元件,电源与天线传输共线。可调谐式天线放大器的优点是在增益较高的情况下强弱信号可以兼顾,利用LC谐振电路的选频特性,在弱台处调至失谐,可使之不阻塞失真。实际使用时,当调至某电台谐振,其上下一段频率内均可达到一定的增益。缺点是需增设副调谐电位器。原电路供电为9V,现简化电路与调谐共用15V,电路工作正常。机外天线用旧式彩电闲置的双拉杆开线。其输出阻抗与双拉杆的张角有关。1800张角时为75Ω左右,900张角时为300Ω左右。因900张角时使用比较方便,故与放大器连接前须使用300—75匹配器,可用市售成品。匹配器、天线放大器安装在中型儿童玩具跑车内,双拉杆天线用螺丝丝固定在跑车顶部,方便调整天线方向。跑车背后钻孔安装射频插座,侧面固定副调谐电位器。最后在跑车内放置一些重物以增加其稳定性。制作完毕可将天线置于一侧音箱上,既美观又实用。从天线放大器引出的75Ω同轴天线与机内收音板也采用射频插座连接。多数普及家庭影院式功放号称七声道或五声道,其实机箱背后八个别主声道接线索柱是并联的或串上一个线圈充当重低音声道,没有实用价值,可拆除末端的一个接线柱,孔位大小正好安装射频插座。插座内侧用同轴天线连至高频头天线端。本机中放设计了预中放电路,对提高整机的选择性和中放电路的整体增益有重要作用。因高频部分只能给出防止各式各种干扰所必须的选择性,而整机所必须的选择能力大部分由中放电路来保证,为向后级限幅器提供足够幅度的信号,中放级要求有相当高的增益。对高性能的FM接收机至少需要70~80Db,单片收音集成电路内的中放电路不能满足此要求。这部分电路工作在10.7MHZ高频段,用分立件制作要求较高。特选用宽频P带高频中放TA7302P作预中放,这款集成电路外围简单,但由于其内容含有二极差分放大和射随器,因而性能很好,在电源电压为8~16V时可获得31~37dB的电压增益。更主要的是其小巧玲珑的单列七脚封装,给印板制作带来极大方便,实际运用时其○5脚可空置不用。中放解调单片集成选用CXA1238S,最好用帖片式的1238M,中放解码组件电路如图2所示,参考印板见图3。因CXA1238S半数管脚均空闲不用,可尽数折断,减少印板钻孔个数。PLL锁相环路电容应选无极电容,可提高立体声分离度指标。主板上的附属电路图4,LM317稳压电路未画出。37V调谐用稳压电源可利用原功放的12V或15V桥式整流通渠道搭接倍压及稳压电路,见图5,该电压再经并联式精密稳压器TL431稳至30V供调谐电位器。试用时测VT电压稳如泰山,绝无漂移。VT调谐电位器采用工业仪表用10K以上的精密多圈电位器,如二号电池大小,手感极好。在功放面板上找一个闲置的调节功能如中置音量等,将其电位器拆除,将VT电位器相应固定安装。本机静噪电路具有开关机静噪及无信号静噪功能,效果很好。调试时调节VR,使要听的电台不静噪即可。音频预放电路选用名运放OP275G,可使用原功放对称电源,OP275缓冲器的加入可减轻后级静噪电路动作时产生的轻微冲击。对前段电路而言可减少后级电路对单片IC内前置放大器的牵制作用,使去加重电路失真减小。OP275G预放使中低频量感增加,并较好地修饰了调频广播中高音干涩的缺陷,听感较好。运放的放大倍数应根据功放前置放大电路的增益 进行调整,防止出现过载失真。主板的设计以安装方便为原则。以笔者的功放奇声AV723为例,前面板上有三个推推按键开关,功能分别为等响、重低音和环绕声开关。各开关安装在面板内一块小板上,小板沿插槽安装,与前置板有排线连接。利用这一插槽,把开关设计到主板上,但功能分别改为收音板电源开关、立体声一单声、选择开关和波段开关。在按键上方面板钻孔安装相应的LED指示灯。原排线拆除,视相应功能的取舍在前置板处短接,主印板见图6。所有输入输出端均采用接插件,音频输出端用屏蔽线焊至功放后部音频输入选择板上TUNER调谐器端,并给相应的莲花插座用帽封闭。这款FM调谐器一定会为朋友们带来无穷的乐趣。 |
