第一次改造实验:将原机的12CM磁棒换为20CM的,仔细进行统调。改造后的收听效果:远比用原机磁棒收到的台要多,常听的几个中波台声音比不改前洪亮多了。与自制三联中波机和GEII比较要比两机弱一些,但比S2000要强。
PHILIPS AE 2340:
原机磁棒:
改为20CM磁棒:
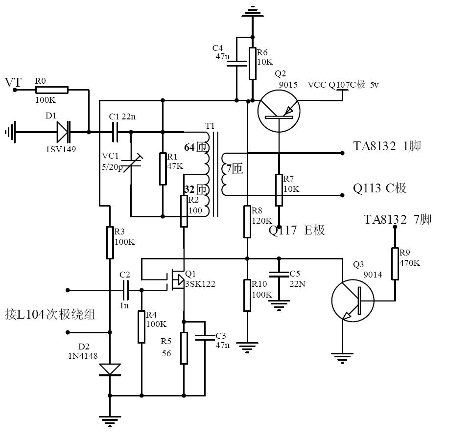
第二次改造实验:增加一级调谐双栅场效应管高放电路达到三联调谐,以求进一步提高其选择性和灵敏度。电路及印板图如下:
1、原机电路图:
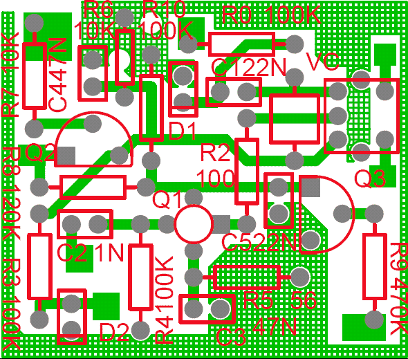
2、调谐双栅场效应管高放电路及印板图(PCB铺铜一直没能很好掌握,将就些吧)
电路图:
PCB板图:
装配好的图:
改造后:
第二次改造效果:认真统调后,高中低多个频点比较后我认为接收效果比S2000要强,与自制三联中波机和GEII基本相当(可能用变容管和用空联的原故,但差距仅仅一点点矣)。
与自制三联中波机、GEII、S2000合影:
注意事项:加了高放后容易自激,可在高放线圈处并上一电阻,这需要实验,我用的是47K的。
